Organisation chart

Presentation of the EKAPY Organization Chart

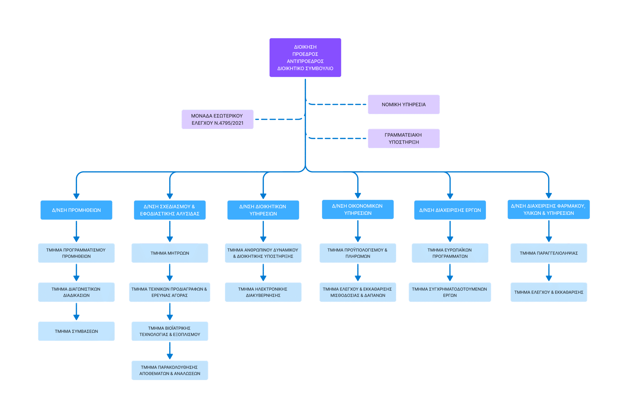
The organizational chart of EKAPY reflects the administrative structure and the basic functional units of the National Central Health Procurement Authority. At the top of the hierarchy is the Management (President, Vice President, Board of Directors), which supervises the entire operation of the organization.
The following support units are directly under the Administration:

  • Legal Service
  • Secretarial Support
  • Internal Audit Unit (Law 4795/2021)


The organizational structure comprises six main directorates, each with its own specialized services:

1. Procurement Directorate
  • Procurement Planning Department
  • Tender Procedures Department
  • Contracts Department

2. Planning and Supply Chain Directorate
  • Department of Registries
  • Department of Technical Specifications and Market Research
  • Department of Biomedical Technology and Equipment
  • Inventory & Consumption Tracking Department

3. Directorate of Administrative Services
  • Human Resources and Administrative Support Department
  • Department of e-Government

4. Directorate of Financial Services
  • Budget and Payments Department
  • Department of Audit & Clearance of Payroll and Expenses

5. Project Management Directorate
  • Department of European Programs
  • Department of Co-financed Projects

6. Directorate of Medicine, Materials & Services Management
  • Ordering Department
  • Audit & Clearing Department



This structure ensures coordination, effective operation and transparency in all activities of EKAPY, allowing for the rational management of resources and the support of the national health system.

To οργανόγραμμα της ΕΚΑΠΥ σε διάγραμμα